マザックニシカワ
設備工事サイト
採用情報
お問い合わせ
フォーム
メルマガ登録
企業情報
会社概要
経営理念
拠点一覧
西川産業の沿革
財務情報
一般事業主行動計画
私たちの強み
私たちの取り組み
私たちの取り組み
サステナビリティ
福利厚生
商品情報
新着一覧
おすすめ商品情報
エンジニアリング情報
中古・短納期機械情報
工作機械の自動化、AI、IoT
受注事例
うれしかった受注
取扱メーカー
工作機械・鍛圧機械・CAD/CAM
ロボット
切削・ツーリング・測定・作業工具
環境機器・工場設備
マテハン・FAシステム機器
メカトロ・制御機器
お知らせ/ブログ
お知らせ
営業所ブログ
社長ブログ
採用情報
採用TOP
新卒採用
中途採用
社員インタビュー
データページ
企業情報
会社概要
経営理念
拠点一覧
西川産業の沿革
財務情報
一般事業主行動計画
私たちの強み
私たちの取り組み
私たちの取り組み
サステナビリティ
福利厚生
商品情報
新着一覧
おすすめ商品情報
エンジニアリング情報
中古・短納期機械情報
工作機械の自動化、AI、IoT
受注事例
うれしかった受注
取扱メーカー
工作機械・鍛圧機械・CAD/CAM
ロボット
切削・ツーリング・測定・作業工具
環境機器・工場設備
マテハン・FAシステム機器
メカトロ・制御機器
お知らせ/ブログ
お知らせ
営業所ブログ
社長ブログ
採用情報
採用TOP
新卒採用
中途採用
社員インタビュー
データページ
NBC 西川産業株式会社
企業情報
会社概要
経営理念
拠点一覧
西川産業の沿革
財務情報
一般事業主行動計画
私たちの強み
私たちの取り組み
私たちの取り組み
サステナビリティ
福利厚生
商品情報
新着一覧
おすすめ商品情報
エンジニアリング情報
中古・短納期機械情報
工作機械の自動化,AI, IoT
受注事例
うれしかった受注
取り扱いメーカー
工作機械・鍛圧機械・CAD/CAM
ロボット
切削・ツーリング・測定・作業工具
環境機器・工場設備
マテハン・FAシステム機器
メカトロ・制御機器
お知らせ/ブログ
お知らせ
営業所ブログ
社長ブログ
採用情報
採用TOP
新卒採用
中途採用
社員インタビュー
データページ
お問い合わせ
お問い合わせ
メルマガ登録
トップページ
企業情報
会社概要
経営理念
拠点一覧
西川産業の沿革
財務情報
一般事業主行動計画
私たちの強み
私たちの取り組み
私たちの取り組み
サステナビリティ
福利厚生
商品情報
新着一覧
おすすめ商品情報
エンジニアリング情報
中古・短納期機械情報
工作機械の自動化,AI, IoT
受注事例
うれしかった受注
取り扱いメーカー
工作機械・鍛圧機械・CAD/CAM
ロボット
切削・ツーリング・測定・作業工具
環境機器・工場設備
マテハン・FAシステム機器
メカトロ・制御機器
お知らせ/ブログ
お知らせ
営業所ブログ
社長ブログ
採用情報
採用TOP
新卒採用
中途採用
社員インタビュー
データページ
お問い合わせ
お問い合わせ
メルマガ登録
@nishikawasangyo_nbc
Sustainability
サステナビリティ一覧
トップページ
>
サステナビリティ一覧
>
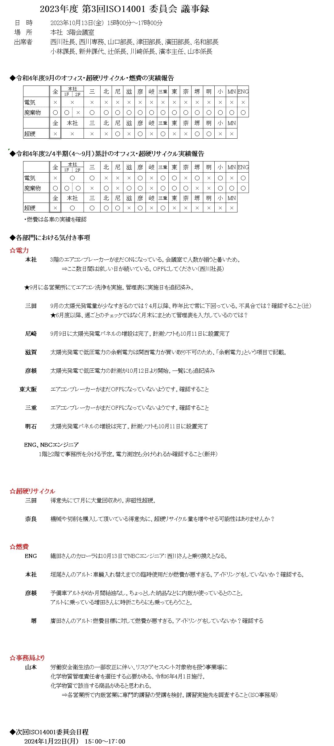
2023年度 第3回ISO14001委員会議事録
2023年度 第3回ISO14001委員会議事録
2023.12.11
ISO活動
サステナビリティ一覧に戻る →
About Us
会社概要
私たち西川産業について、
事業内容や会社情報をご覧いただけます。
View more →
Contact
お問い合わせ
ご相談やご質問は
こちらよりお気軽にお問い合わせください。
View more →
プライバシーポリシー
©2025 NISHIKAWA SANGYO CO.LTD.